year: 2021/02
paper: memory-transformer.pdf
website:
code: lucidrains x-trainsformers: num_memory_tokens
connections: memory token, transformer
TLDR
This paper frames memory tokens as a general-purpose storage extension for the Transformer. The authors identify that standard Transformers force local and global information to compete for space within the same element-wise representations. By prepending
[mem]tokens, they provide dedicated capacity for the model to store representations that do not correspond to any specific input symbol.
They also explore architectures like “MemBottleneck,” where attention between sequence tokens is removed entirely, forcing the model to funnel all global information exchange through the memory tokens.
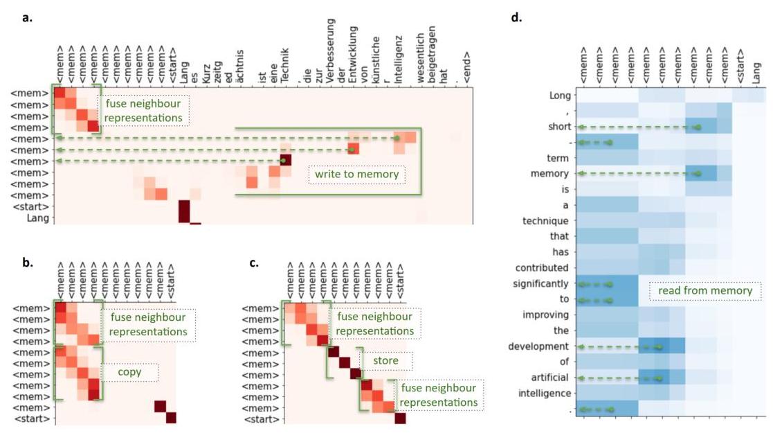
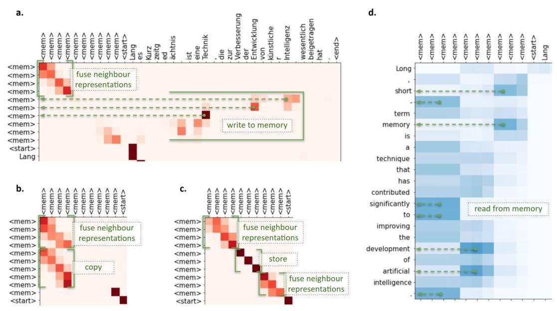
The primary benefit observed is improved performance on machine translation and language modeling, with attention maps confirming the model learns specific “read,” “write,” and “processing” operations within these tokens.
Figure: Memory modifications of Transformer architecture. (a) Transformer layer. For every element of a sequence (solid arrow), self-attention produces aggregate representation from all other elements (dashed arrow). Then this aggregate and the element representations are combined and updated with a fully-connected feed-forward network layer. (b) Memory Transformer (Mem-Transformer) prepends input sequence with dedicated
[mem]tokens. This extended sequence is processed with a standard Transformer layer without any distinction between[mem]and other elements of the input.

Sharp diagonal: Self-reinforcement
Blurred diagonal: Averaging neighbors
Vertical stripe: Multiple targets copying from same source
Horizontal strip: One target reading from multiple sources
Off-diagonal activity toward sequence: Writing sequence → memory
source (K, V)
[mem mem mem | seq seq seq seq]
┌─────────────┬─────────────────┐
mem │ mem→mem │ seq→mem │
target mem │ processing │ (WRITE) │
(Q) mem │ │ │
├─────────────┼─────────────────┤
seq │ mem→seq │ seq→seq │
seq │ (READ) │ (normal) │
└─────────────┴─────────────────┘
The “off-diagonal activity toward sequence” means: in the mem rows, you see attention peaks in the seq columns (the right side of those rows). That’s memory tokens querying sequence tokens and pulling their information in.
The asymmetry in naming is a bit confusing - “sequence → memory” means information flows from sequence to memory, but mechanically it’s memory doing the attending.

